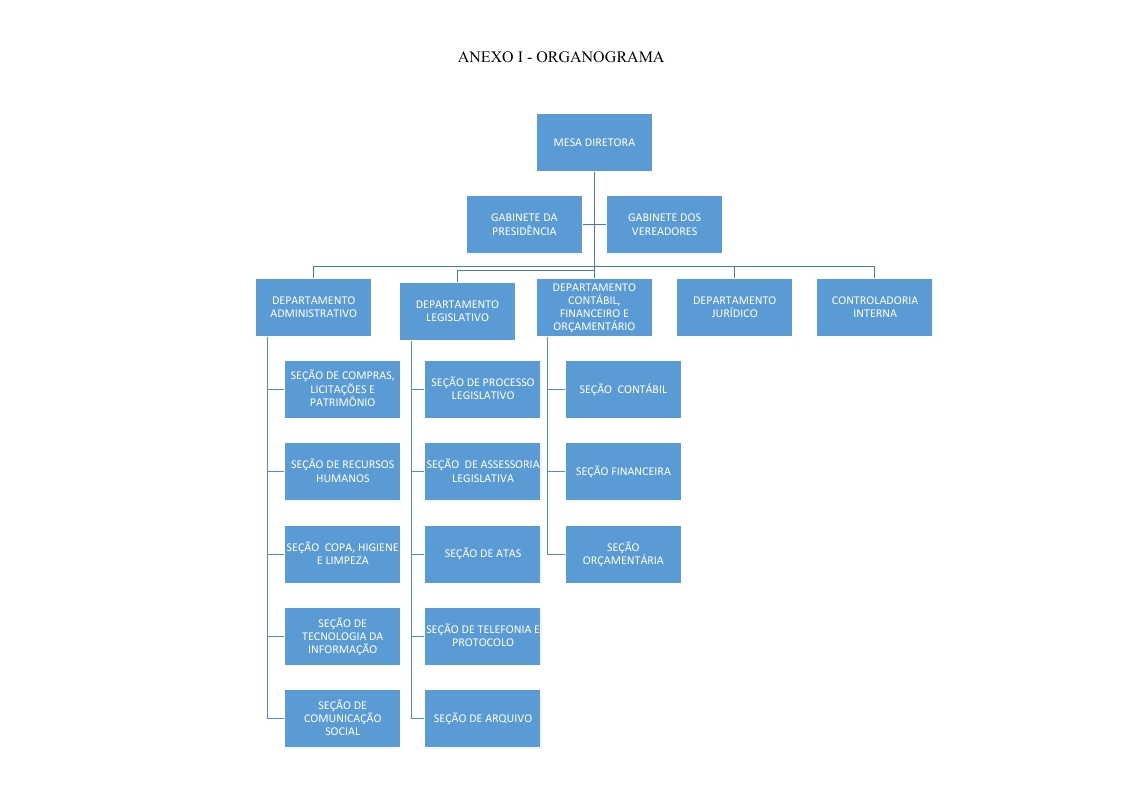
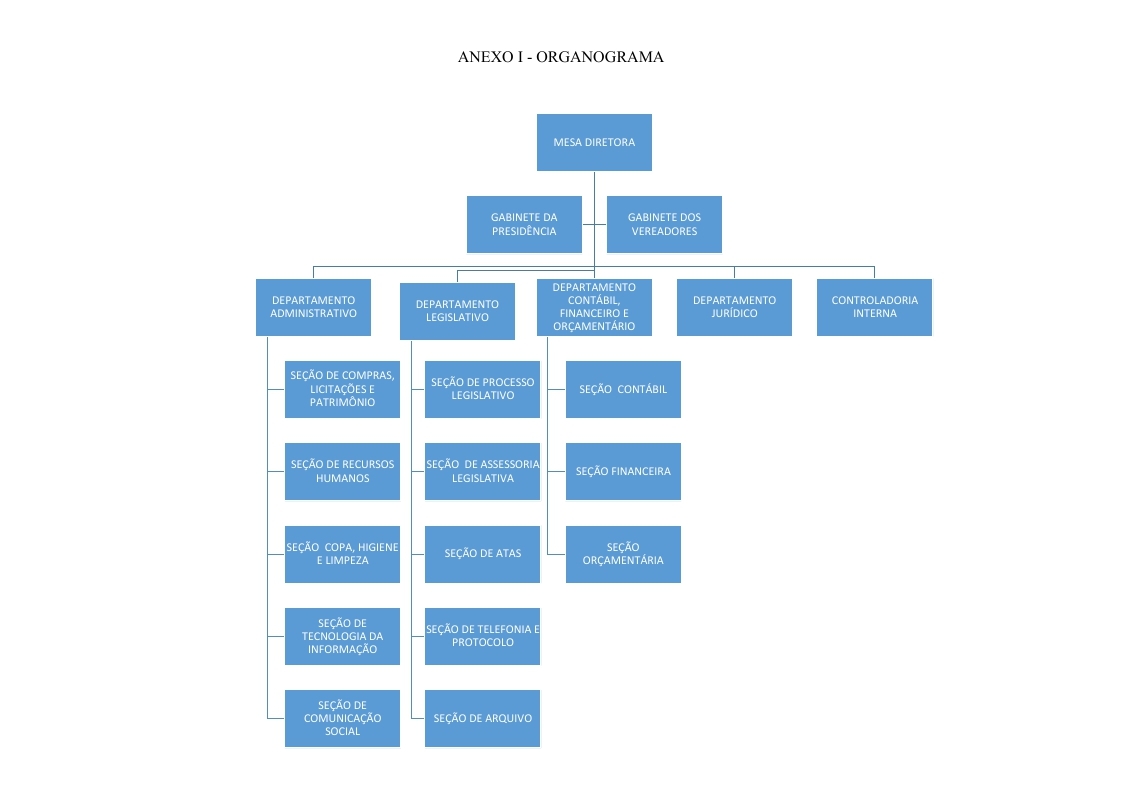
ORGANOGRAMA

por CAMARA MUNICIPAL DE PONTAL DO PARANA última modificação 07/06/2021 12h59

JPEG image icon ORGANOGRAMA_page_2.jpg — Imagem JPEG, 145 KB (149438 bytes)